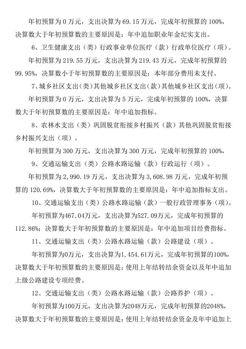
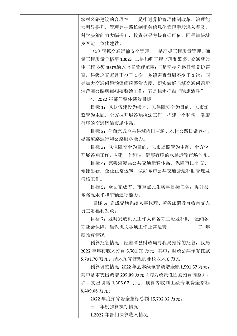
索引號:4303000006/2023-1218919
發布機構:交通運輸局
發布目錄:財政信息
湘潭縣交通運輸局2022年部門整體績效自評報告
湘潭縣人民政府門戶網站 www.yqfq.com.cn 發布時間:2023-05-26 11:35








































掃一掃在手機打開當前頁
相關解讀
- 全部留言
- /
- 評論
- 有用()


